当前位置:湖南长安网>全民普法
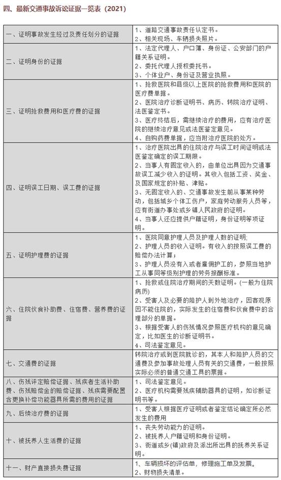
超详细!交通事故赔偿计算表+诉讼证据表(2021)
文章来源:湖南高院 作者: 时间:2021-04-28 16:40:29

精彩专题
为您推荐
- 学习贯彻习近平总书记考察湖南重要讲话和指示精神专题研讨班开班
- 查处虚开骗税企业2410户 2023年湖南挽回税款损失48.2亿元
- 保护知识产权 服务高质量发展——湖南省公安厅公布打击侵犯知识产权犯罪10起典型案例
- 共绘“同心圆”守护“半边天”——省人民检察院、省妇联共同主办检察开放日活动
- 聚力优化营商环境,携手共谋乡村振兴—— 省法院驻大坪村工作队、村“两委”干部赴企参观学习调研
- 补短板 强弱项 努力提升民事检察监督能力
- 方华堂主持召开重点工作调度会强调:自我加压 砥砺奋进 推动工作更有成效 更加出彩
- 法治护航 快乐成长——湖南高院开展防欺凌、防性侵公益普法宣讲
- 省委政法委召开省政协十三届二次会议第0327号提案办理座谈会
- 全省司法行政系统新任司法局长(书记)培训班开班 方华堂作专题辅导
热点排行


